November 4, 2024
Hey There!
Thanks for spending part of your week with Omic.ly!
This Week's Headlines
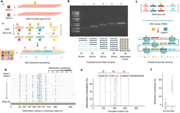
1) A USB drive? Nah, an epigenetic drive!
2) A not-so-deep dive into Single Cell and Spatial Transcriptomics
3) Linus Pauling molecularly characterized the first Mendelian Disease: Sickle Cell Anemia