Bacteria are better at math than I am

Large Language Models have gotten all the AI buzz lately, but did you know that bacterial neural networks can solve computational problems now?

Bacteria are better at math than I am
Bonnerjee D, et al. 2024. Multicellular artificial neural network-type architectures demonstrate computational problem solving. Nat Chem Bio. DOI: 10.1038/s41589-024-01711-4

Biological computing has its roots in the work of Leonard Adleman, an American computer scientist (he also helped develop the cryptographic algorithm RSA), who used DNA as a computational system.

In the early 90’s he demonstrated that DNA could solve the ‘traveling salesman problem,’ which is: given x number of cities/customers, what’s the shortest path a salesman has to travel to reach them all?

While this is a relatively simple problem for a human to solve, it’s a classic problem in computational complexity theory and Adleman’s work with DNA showed that biological systems could be programmed to do our digital bidding!

But you might be asking yourself, ‘why would we want biological computers?’

Because, biological molecules are really small!

And since they’re in cells or bacteria, they’re basically self-maintaining.

So instead of running giant, power-hungry, data-centers, what if we could just have bacteria be our computers?

We’re filled with trillions of them, and we provide them with all of the food and nourishment they would need!

Obviously, that symbiotic vision for the future is a ways off, but you can see how in certain scenarios, biological computers could be highly beneficial, particularly as they relate to human health, or as biological sensors for disease early detection and monitoring.

Since they’re so small and self-replicating, bacterial cultures are an attractive place to start trying to figure out how we can create digital biological systems.

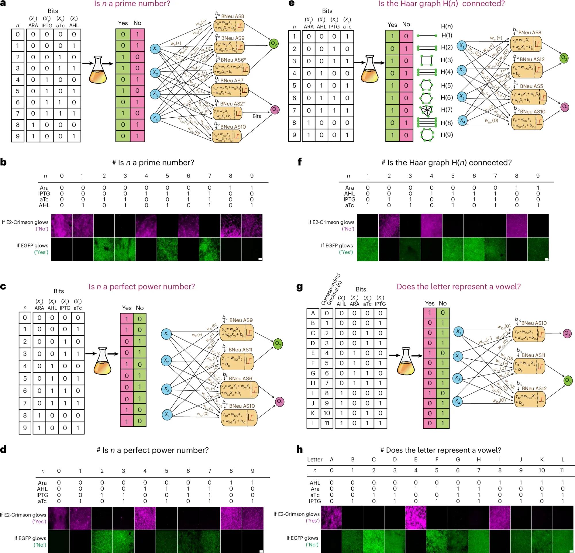
The researchers behind this paper used bacteria to create artificial neural networks.

If you’re not familiar with artificial neural networks, they’re computational systems with interconnected nodes that loosely replicate how the neurons in our brain communicate (they receive inputs, transmit signals through layers of the network, and then produce outputs).

These networks can be trained on data and the ‘weights’ of each signal adjusted until they’re performing as expected.

To do this in bacteria, the researchers engineered them to express specific fluorescent signals after exposure to an input (here they used N-acyl homoserine lactone (AHL), isopropyl β-d-1-thiogalactopyranoside (IPTG) and anhydrotetracycline (aTc)).

They then used individual bacteria combined in a co-culture as the nodes, and the ‘weights’ of each signal were adjusted by changing parameters of gene expression regulatory networks ie making promoters more or less efficient, adding more copies of the gene, altering ribosome translation efficiency, etc.

To be honest, it looks like it was a ridiculous amount of work…

BUT, what they were able to achieve was really cool!

In the figure above you can see they were able to ask these cultures mathematical questions and get yes or no answers by looking at how they fluoresced under a microscope!

These are some pretty smart bacteria, because I can only answer two sets of those questions…

And, some of you might notice that these were sent as 4 bit binary signals.

This means that this system isn’t limited to just Yes/No answers!

If you have more than 2 colors for the readout, you can also ask these cultures to solve numerical problems.

And the researchers did just that, showing that the trained bacteria can also do complex math that I DEFINITELY can’t do.

Like, how many slices of pizza are made if you cut it with 7 lines?

Too many, I like big slices…

But, all jokes aside, this is a pretty exciting paper.

Bacterial computers could solve some pressing future computing problems, like, what if a flask of trillions of bacteria could someday outperform our most powerful AI chips?

It might be time to cash in your NVIDIA shares and invest in Luria-Bertani (LB) Broth.