Loss of Y could be helping to make tumors in men more aggressive

Who needs a Y chromosome anyway? Losing it could be making tumors in men more aggressive

Loss of Y could be helping to make tumors in men more aggressive
Xingyu C, et al. 2025. Concurrent loss of the Y chromosome in cancer and T cells impacts outcome. Nature. DOI: 10.1038/s41586-025-09071-2

Loss of the Y chromosome (LOY) is one of the most common somatic mutations to occur in men as they age.

Its loss has been shown to be associated with increased risk for cancer and poorer prognosis in those diagnosed with cancer.

However, it wasn't known if there were actual biological consequences for LOY or if this was just a passenger mutation that had no functional role in cancer risk or tumor progression.

LOY is often seen in Peripheral blood mononuclear cells (PBMCs) which are immune cells circulating in the blood.

PBMCs include key players like T cells, B cells, natural killer cells, monocytes, and dendritic cells which raises the possibility that LOY in these cells could compromise immune surveillance.

Immune surveillance is obviously important for detecting and fighting infections but its also super important in the development and progression of cancer!

It's known that the immune system plays a key role in identifying and destroying early cancer cells, so it begs the question whether LOY as men age contributes to deficiencies in the immune system that allow cancer cells to thrive.

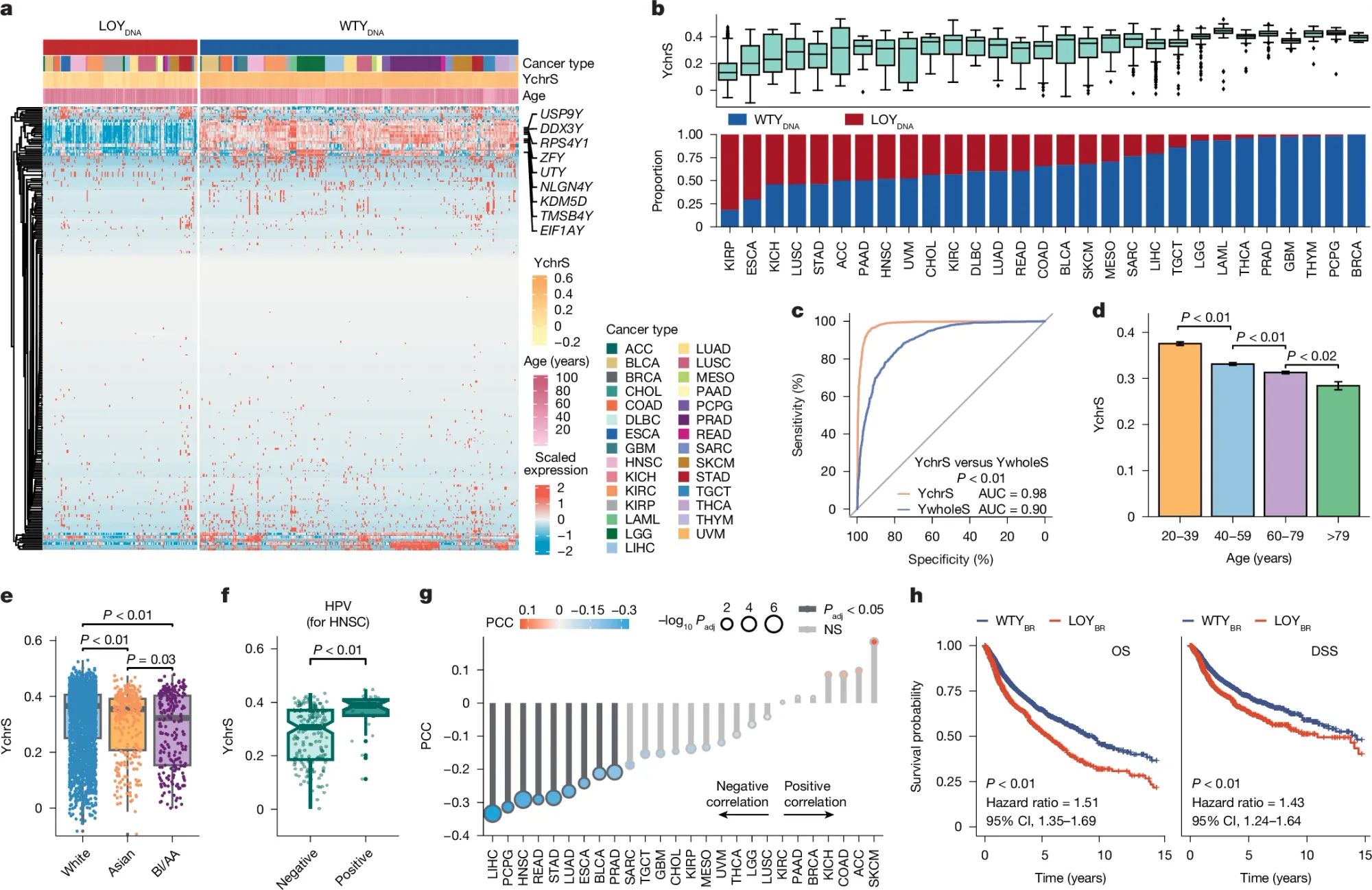
That was the question posed recently by researchers who looked at LOY across multiple cell types and showed a distinct correlation between LOY and cancer risk which can be seen in the figure above:

a) heat-map of genes expressed across cancer types grouped by cells with and without LOY

b) LOY is common across cancer

c) the researchers developed a transcriptional score to predict LOY (YchrS) with an AUC of 98%

d, e, g) LOY increases with age, is similar across ethnicities, and is negatively correlated with cancer-testis antigen (CTA)

h) LOY is correlated with worse overall survival (OS) and worse disease-specific survival (DSS - death from cancer being studied)

The researchers went on to show that LOY in PBMCs correlates strongly with LOY in both tumor-infiltrating immune cells and malignant epithelial cells.

This suggests a possible mechanism linking LOY across diverse cell types!

They also showed that LOY in CD4+ and CD8+ T cells leads to immune dysfunction with CD4+ T cells having a marked increase in regulatory T cell (Treg) signatures, promoting an immunosuppressive environment with reduced activation, signaling, and cytotoxic capacity, effectively impairing the immune system’s ability to fight tumors.

Clinically, patients whose tumors contained both LOY epithelial cells and LOY T cells had significantly worse outcomes than those with LOY limited to one cell type.

Further, the presence of LOY in T cells and epithelial tumor cells were found to be independent predictors of poor prognosis, highlighting the potential additive effect of LOY in accelerating cancer progression.

These findings are important because they provide a new view into cancer biology where evaluation of LOY could be used in the future for diagnostics, prognostics, and therapeutic engineering.