High-Throughput Sequencing Fuzzy Sequencing: Sometimes close enough is good enough DNA is coded by 4 bases, but no one said that's how we have to sequence it. Ready to have your mind bent?
Oncology Structural variant based MRD testing is coming to an oncologist near you Structural Variants: What are they good for? MRD testing, actually.
NIPT Non-invasive prenatal testing is a big business. Here's how it got its start. The two gels below spawned a multi-billion dollar industry that didn't exist prior to their publication in 1997.
Diagnostics Early pregnancy tests were wild For the better part of 40 years, pregnancy tests were done by injecting urine into animals and seeing what happened. No, seriously!
Diagnostics Metagenomics hits the clinic to diagnose CNS infections Whole genome metagenomics is better than the standard of care in detecting the causal bugs of CNS infections
Paid-members only Start-Upomics Let's Get Checked buys TruePill to take on end-to-end at home healthcare
Diagnostics Assay failures are common in the clinical lab, here are 5 of my favorites. Troubleshooting assay failures is a second full-time job in R&D. Here are my top 5 'favorite' root causes!
Diagnostics Parkinson's Disease gets a new risk factor A recent survey of 2,000 families with Parkinson’s Disease has turned up a new risk factor: a variant in RAB32
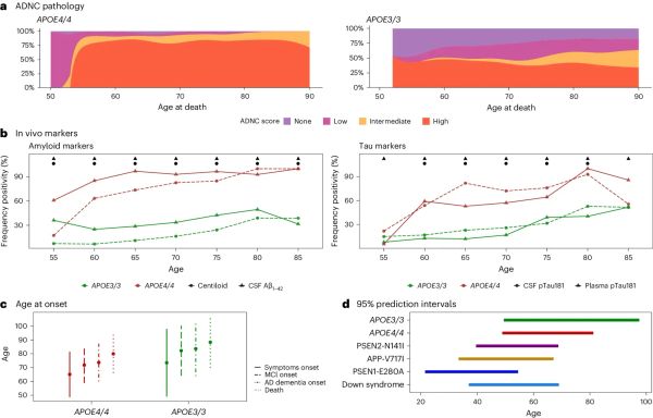
Diagnostics APOE4: no longer just a risk factor for Alzheimer’s, it's a genetically distinct form of the disease! This genetic distinction bears the gift of new tools to predict onset and track disease progression.
Omics Featured Three predictions for all things omics in 2024 Brian Krueger’s predictions for all things Omics in 2024