Microbiomics The establishment and maintenance of your microbiome is mostly a family affair, but be careful who you swap spit with! Being in close contact with other people is just human nature, so it makes sense that the bugs who colonize us also tend to colonize the people around us.
Genomic Sequencing The human genome sequence is finally (almost) totally complete. The pesky Y chromosome was the last hold-out! The human Y-chromosome has finally been fully sequenced! No, seriously this time, the genome is actually finished now, maybe.
Genomics The yeast used to brew Guinness is unlike any other found in Ireland or the UK The yeast used to make your most recent Guinness isn’t like any other found in Ireland or the UK!
Autoimmunity 80% of patients with an autoimmune disease are women, we are now beginning to understand why Approximately 80% of people with autoimmune diseases are women. We may now understand why this extreme gender bias exists.
Virology The evidence that Epstein-Barr Virus can cause multiple sclerosis is mounting It has been hypothesized that infection with Epstein-Barr Virus can result in the development of multiple sclerosis. We now have good evidence that this is true.
Protein Sequencing Sequencing proteins with nanopores is hard. Engineered nanopores might make it a little easier. Nanopores, what can't they do? Well, they're not very good at sequencing proteins. Yet.
Epigenomics The epigenome's role in aging gets some mechanistic answers Feeling old? It might be time to blame your epigenome.
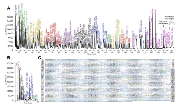
DNA Pfizer developed a technique for determining the primary structure of their mRNA vaccine including detecting base modifications, the 5'-cap, and the poly-A tail Pfizer developed a new method to determine the primary structure of RNA. 'So, they made a sequencer?' Kinda.
Genomics Genomics is better with friends **cough** transcriptomics, proteomics, metabolomics, and epigenomics **cough** Spoiler Alert: The future of disease early detection isn't going to be genomics
Pangenomics The human pangenome is finally here and, in my opinion, it was the biggest story of the year It's here! It's really here! The first draft of the human pangenome reference was released this year!