Precision Medicine MILTON is here to help predict 1,000 diseases before they happen Multi-omics can predict diseases now, kinda
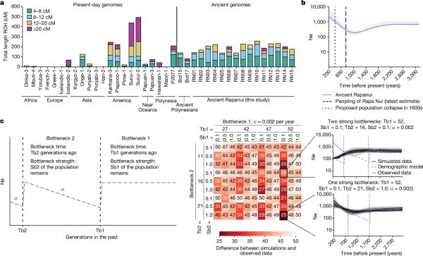
Genetics A genetic investigation into the 'population collapse' at Easter Island What caused the 'collapse' of the Rapanui population on Easter Island? Genetics is now setting the record straight.
Genetics The genetics of child sacrifice at Chichén Itzá Ritual human sacrifice was an important part of ancient Mayan life and now genetics is helping us to identify the origins of those who were sacrificed.
High-Throughput Sequencing Let the Nanopore Wars begin: BGI has a new nanopore sequencer The Nanopore Wars are coming and BGI just fired the first salvo in what is sure to be an exciting conflict
Genetics Would you like some Hi-C with that Woolly Mammoth? Woolly Mammoths were just big, furry, elephants, right? Maybe, and now we have the tools to compare the structures of their genomes.
Therapeutics Need to reset your brain? It might be time to go on a trip Mr. Mackey always told us that, “Drugs are bad.” But sometimes they’re just misunderstood.
DNA Featured What came first, DNA methylation or the variant? DNA sequence variants can change more than just the properties of the proteins that genes code for, they can also change what proteins get expressed!
Genetics If only Ponce de Leon had known about IL-11 Who knew that the fountain of youth was as simple as blocking inflammatory signaling through IL-11?
Therapeutics How does the brain cause headaches if it can't feel pain? Do you suffer from migraines? We might have some new clues about how they happen.
Protein Sequencing Reverse Translation doesn't exist in nature, but that's not stopping us from trying to do it! There are few things deserving of the superlative ‘holy grail,’ but Reverse Translation is one of them.
Diagnostics Parkinson's Disease gets a new risk factor A recent survey of 2,000 families with Parkinson’s Disease has turned up a new risk factor: a variant in RAB32
RNA Bridge RNAs are here to take CRISPR's crown Move over CRISPR, bridge RNAs are here to make the precision genome edits that you can't.
Evolution Why do women live longer than men? Sperm production is expensive Are you a guy? Do you want to live longer? It might be time to ditch your sperm.
Autoimmunity A new genetic cause for Inflammatory Bowel Disease has been discovered Inflammatory diseases affect 5% of the population but we have a poor understanding of how to treat them. Multi-omic studies are changing that.
Evolution Have you ever wanted a superpower? Me too! Some human populations have genes that would make even Poseidon jealous!
Cancer Coming to a dermatologist near you: The microscope will see you now. We've heard a lot about liquid biopsies, but what if I told you non-invasive virtual ones are now a possibility?
Tumor Microenvironments The tumor microenvironment is a complicated place full of contradictions Macrophages in lung cancer get their chance in the spatial omics spotlight.
Diagnostics APOE4: no longer just a risk factor for Alzheimer’s, it's a genetically distinct form of the disease! This genetic distinction bears the gift of new tools to predict onset and track disease progression.
Therapeutics Are personalized vaccines the next big thing in cancer therapy? The figure kind of speaks for itself.
Microbiomics Featured Colorectal cancer has found a new best friend. Spoiler: It’s a bacteria from your mouth! Long-read sequencing can now help us figure out what makes the Fn bacteria found in CRC tumors tick.
DNA Sometimes you gotta break a couple DNA strands to make a memory Or at least that's what recent research into memory formation in mice suggests!
Evolution Human fetal brain organoids: a controversial new platform A glimpse into the developing brain and a platform for future discovery
Microbiomics Featured Tumor immune microenvironments and how we can exploit them to fight cancer Tumors are bad. Understanding their microenvironment is key in our effort to amp up the immune system to fight them!
Epigenomics Epigenome editors are coming for cholesterol (and other diseases)! Ever heard of an ‘epigenome editor?’ Well, buckle up, because they could be the source of a long-term cure for high cholesterol!