Weekly Reading List: May 26, 2025
Covid 2020: An intimate look at health worker’s lives amid a global crisis
Theatre
nurse David Collyer wanted to shoot a documentary photography project
in the last years of the Welsh hospital he worked in. Then Covid-19
appeared.

In its flagship journal, the CDC keeps publishing papers after firing scientists who made the research possible
In its flagship journal, the CDC keeps publishing papers after firing scientists who made the research possible.

New Trump vaccine policy limits access to COVID shots
Federal health officials will no longer routinely approve annual COVID-19 shots for younger adults and children who are healthy.
Clive Brown At ONT: A Belated Retrospective
on
Calling is imminent, and this is a notable one: the first held without
Clive Brown in an official capacity at Oxford Nanopore. I started…

Cervical cancer remains a major global
health concern for women. Current screening methods are either invasive
or lead to low participation and over-referral for colposcopy,
particularly among high-risk human papillomavirus (HPV)-positive women.
This study analyzes 613 participants with varying cervical lesions using
mass cytometry by time-of-flight (CyTOF) to identify disease-specific
peripheral immune signatures. A diagnostic model based on 23 immune
features achieves ∼91% sensitivity and specificity for detecting
precancerous and cancerous lesions.
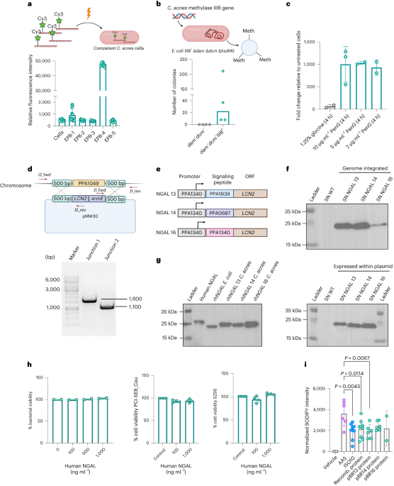
Delivery of a sebum modulator by an engineered skin microbe in mice - Nature Biotechnology
An engineered skin microbe produces a therapeutic molecule that reduces sebum in mice.

Moderna pulls application for combo COVID, flu shot
The
announcement, which followed the FDA setting new guidelines on COVID
vaccine approvals, erased the stock’s gains from yesterday.

Watch these 9 small molecule drug discovery companies in 2025
Discover
9 promising small molecule drug discovery companies that recently
raised funding for their potentially breakthrough approaches.

Large-scale plasma proteomic profiling unveils diagnostic biomarkers and pathways for Alzheimer’s disease - Nature Aging
Heo,
Xu et al. used comprehensive plasma proteomics to identify 416 plasma
proteins (294 new) associated with Alzheimer’s disease and applied
machine learning to select 7 proteins that were highly predictive of
Alzheimer’s disease across multiple cohorts.

Not Just for Kids Anymore: Diagnostic Whole-Genome Sequencing Reaches Adults
As part of his neurology
genetics practice, Changrui Xiao sees plenty of children. At Children's
Hospital of Orange County and across the country, kids with suspected
genetic conditions are able to get whole-genome sequencing tests to help
diagnose their genetic diseases, paid for by private insurance or by
state Medicaid programs.
How We Pioneered Next Generation DNA Sequencing At Solexa -V
A Challenge from an Unexpected Quarter

Oxford Nanopore Should Spin Out Protein Sequencing
I’ve
toyed with writing something on these lines for a long time but never
quite pulled the trigger. But the more I think about it, the mor…

Lab Stakeholders Decry Trump Administration's Decision to Terminate CLIAC
With its recent decision to
discontinue the Clinical Laboratory Improvement Advisory Committee
(CLIAC), the US Department of Health and Human Services (HHS) has shut
down one of the laboratory industry's main conduits for providing the
agency feedback on the functioning of the CLIA program.
A guide to navigating AI chemistry hype
If
you plan to use machine learning for research, consider ChatGPT’s
shortcomings and inquire about AI tools’ training data and benchmarking
performance
In Biotech’s ‘Moribund’ Market, What Does It Take To Survive?
BioSpace’s
NextGen companies are rising in one of the most confounding biotech
markets ever experienced. Executives sounded off on how to keep your
head above water during our webinar, Are We There Yet?
As a laid off postdoc, I turned to a side hustle—and found a new career
We came to the end of our
regular weekly lab meeting and were about to leave when our principal
investigator (PI) announced he had something important to share. “I’m
sorry team. We’ve run out of funds, and I have to let you all go.”
Looking around the room I saw a mix of confusion and shock on the faces
of the other lab members—another postdoc, a lab technician, and a
handful of graduate students.
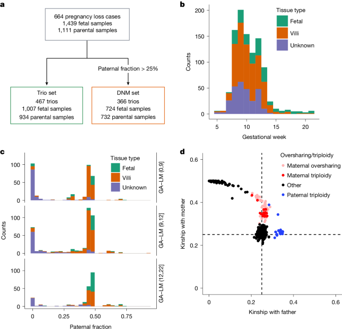
Sequence diversity lost in early pregnancy - Nature
Around 1 in 136 pregnancies is lost due to a pathogenic small sequence variant genotype in the fetus.

Roche taps Broad Institute to test SBX sequencing in the clinic
Roche
raised the curtain on its novel approach to DNA sequencing earlier this
year, and now it’s working with the Broad Institute to explore its use
cases, ahead of a full public launch s | Roche tapped a subsidiary of
the MIT and Harvard research center to apply sequencing-by-expansion
tech in screening newborns and their parents.

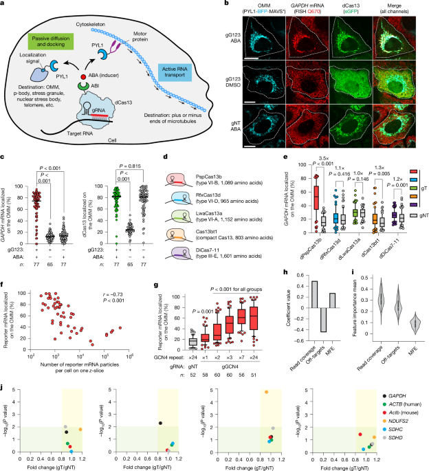
Programmable control of spatial transcriptome in live cells and neurons - Nature
CRISPR-TO,
a system for programmable control of spatial localization of cellular
RNAs, is presented and enables functional investigation of endogenous
RNA localization in diverse living cells.

GitHub
- cxli233/FriendsDontLetFriends: Friends don’t let friends make certain
types of data visualization - What are they and why are they bad.
Friends
don't let friends make certain types of data visualization -
What are they and why are they bad. - GitHub -
cxli233/FriendsDontLetFriends: Friends don't let friends make
certain ty…
Akoya Receives Unsolicited Acquisition Offer, Possibly Upending Quanterix Merger Deal
Akoya Biosciences said in a
notice filed Tuesday with the US Securities and Exchange Commission that
it has received an unsolicited acquisition proposal from an unnamed
party.
The genomics layoff wave in the US: What is happening and why
Genomics
layoffs are sweeping the US in 2025. Explore the key reasons behind job
cuts and what they signal for the biotech industry.

Global Observatory Gathers to Expand Debate on Human Genome Editing
This
week a group of researchers, bioethicists, publishers and theologians
are discussing the merits of human heritable genome editing.

Court extends block on HHS RIF after Trump’s Supreme Court appeal
Updated:
May 23 at 10:30 a.m. ET | Recent lawsuits from nonprofits, state
attorneys general, unions and local governments say the reorganizations
and reductions in force imposed on federal agencies like the HHS were
unconstitutional.

Novo pressures GLP-1 compounders as FDA ban takes hold
The
Danish drugmaker unveiled a series of initiatives to increase access to
Wegovy and clamp down on use of the knock-off versions that have dented
its sales forecasts.













