Cloning Dolly the sheep stole our hearts in 1997 6LL3, better known as Dolly the sheep, showed that mammalian cloning was possible in 1997.
Historical Paper Review Oswald Avery, Colin Macleod and Maclyn McCarty showed that DNA was the genetic material in 1944 One of the most important papers in the history of genetics was basically ignored when it was published in 1944.
Molecular Biology Molecular Biology is the offspring of biochemistry and genetics The field of molecular biology was born in 1941 through the marriage of genetics and biochemistry.
Historical Paper Review A wormy discovery becomes a knockout laboratory technique One of the best ways to figure out what a gene does is to get rid of it and see what happens.
Historical Paper Review Fred Sanger didn't get his first Nobel for DNA sequencing Fred Sanger received a Nobel Prize for his work with Insulin. As the father of DNA sequencing, this surely was for insulin's nucleic acid sequence? It wasn't.
Historical Paper Review Linus Pauling molecularly characterized the first Mendelian Disease: Sickle Cell Anemia Sickle Cell Anemia was the first inherited disease to be molecularly characterized. It was done in 1949 using a revolutionary new method: electrophoresis.
DNA The most beautiful experiment in biology Watson and Crick solved the structure of DNA and everyone lived happily ever after, right? Wrong. That was just the opening argument.
DNA Linus Pauling and his DNA triple helix Linus Pauling proposed a triple helix as the structure of DNA in February 1953. Here's why he got it so wrong.
DNA Beighton and Astbury beat Gosling and Franklin to a pristine diffraction of DNA. They never shared it Elwyn Beighton and William Astbury generated a nearly flawless diffraction of B-DNA in 1951, a full year ahead of Franklin and Gosling. They never shared or published it.
DNA The structure of DNA proposed by William Astbury and Florence Bell in 1938 The first 3D structure of DNA was published in 1938. It was generated by Florence Bell, a scientist you need to know.
DNA Phoebus Levene and the discovery of the 2-dimensional structure of DNA Watson and Crick were the first to describe the structure of the DNA double helix. Their major contribution to science was, at its core, a synthesis of all of the best data available at the time.
PCR Who discovered PCR first? The answer might surprise you The method below has been cited more than 600,000 times and is one of the most important developments in the history of science.
DNA Rosalind Franklin's legacy goes well beyond her work on the structure of DNA The most famous photo in the history of genetics wasn’t generated by Watson and Crick, but that didn’t stop them from using it to solve the structure of DNA.
Prenatal Testing Circulating cell free DNA testing was born in 1997 The two gels above spawned a multi-billion dollar industry that didn't exist prior to their publication in 1997.
Breakthroughs Contrary to popular belief, there are 21 amino acids and the 21st was discovered in 1976 You might have been told that there are 20 amino acids. That’s a lie.
Genomic Sequencing Frederick Sanger sequenced the first DNA genome, he didn't use 'Sanger Sequencing' to do it Frederick Sanger invented a famous DNA sequencing method. It's not the one pictured below (which he also invented).
Proteins Green Fluorescent Protein was first discovered in Jellyfish in 1960 In 1994, an obscure jellyfish protein was stuck into a worm. It has enlightened biology and medicine ever since.
DNA The Lac Operon: Everyone's heard of it, but do you know how it was discovered? 'If gene expression determines the function of a cell, it must be important to control that process?' Yes, very! Let me tell you about the PaJaMo experiment.
Breakthroughs Defenders from the sea: Our bloody history with horseshoe crabs Horseshoe crab blood is our first line of defense against endotoxin contamination of surgical tools and medical devices. Seriously.
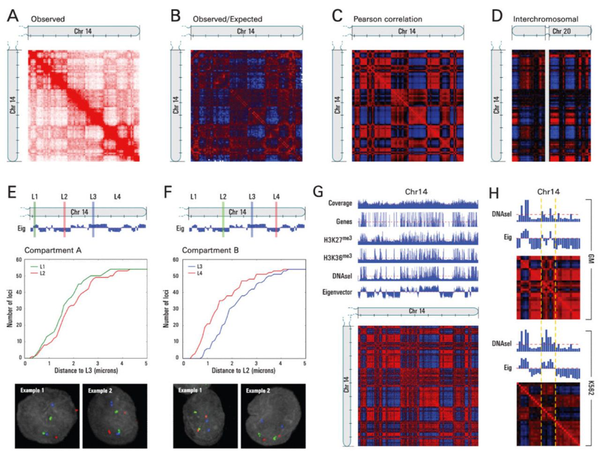
High-Throughput Sequencing In 2009, high throughput sequencing gave us our first glimpse of the 3-D organization of the DNA in our nuclei While chromosomes are usually depicted as X's, they actually spend most of their time jumbled up like a giant ball of yarn.
Genetics The 'Histone Code' fundamentally changed how we think about gene expression Histones were once thought to just be dumb structural proteins that held chromatin together; now we know that the ‘histone code’ is a major regulator of gene expression.
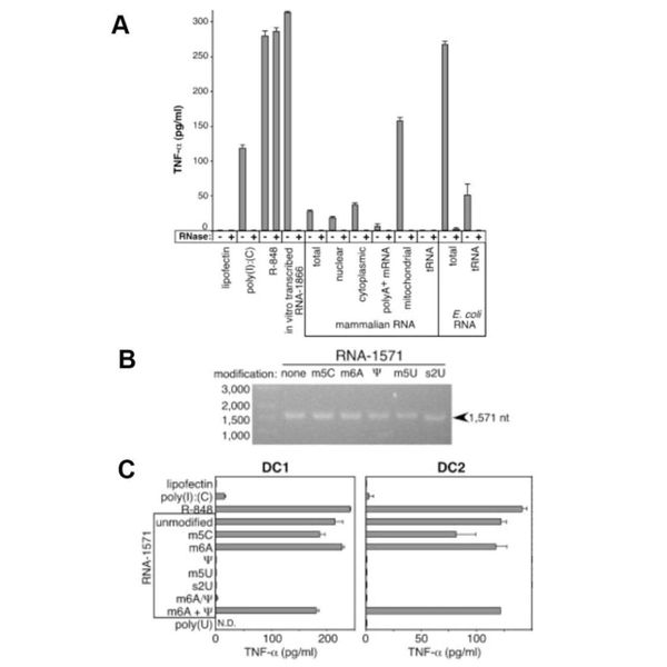
Breakthroughs mRNA vaccines almost weren't a thing It is estimated that COVID-19 vaccination has prevented over 20 million deaths worldwide. We can thank the dogged perseverance of a browbeaten scientist for that.
DNA The 2-D structure of tRNA was solved in 1965, its solver probably isn't someone you've heard of before The next great mystery to solve after the discovery of the DNA double helix was to figure out how the nucleotide sequence coded for proteins.
Laboratory Developed Tests Mice, Frogs, Rabbits, OH MY! The early days of pregnancy testing were wild. For the better part of 40 years, pregnancy tests were done by injecting urine into animals and seeing what happened. No, seriously!
Genetics The ends of our chromosomes are a paradox What if I told you that we didn't fully understand how human DNA was copied until 1989?